欢迎访问今年会官网·今年会jinnianhuicom官网!

今天是:

新闻通知

通知公告

首页 >> 新闻通知 >> 通知公告 >> 正文

今年会jinnianhuicom“卓越师范生能力提升训练营”暨第二届师范生教育教学能力大赛活动方案

发布日期:2024-11-07    作者:今年会jinnianhuicom办公室     来源:    点击:

为贯彻落实《陕西省教育厅办公室关于开展第四届陕西高等学校师范生教育教学能力大赛的通知》(陕教师办〔2024〕34号)文件精神,强化师范生综合素养,锻炼师范生实践技能,展现当代师范生风采,做好第四届陕西高等学校师范生教育教学能力大赛今年会官网选拔赛工作今年会jinnianhuicom决定举办卓越师范生能力提升训练营暨第二届师范生教学能力大赛,现将大赛活动有关事项安排如下:

一、活动目的

为弘扬教育家精神,构建高质量师范生培养的理论和实践体系,切实提高师范教育实践效能,提升师范生教学综合素质驱动师范人才培养变革以赛促学,激发师范生成长动力。以赛促练,提升师范生教学基本功。以赛促教,推进课堂教学改革创新。以赛促改,强化师范生教学实践。

二、活动对象

本次计划招募80名成员,招聘对象为:

1.今年会jinnianhuicom三、四年全日制在校师范类学生,有强烈的意向从事教育行业,无违纪违规和不诚信记录;

2.2022级、2023级音乐学、美术学专业公费师范生须全部参加

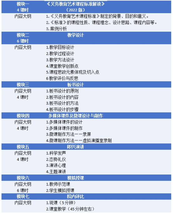
三、培训及活动内容

(一)培训内容


(二)比赛

  1.今年会jinnianhuicom第一届微课设计与制作大赛

  2.今年会jinnianhuicom第一届板书设计大赛

  3.今年会jinnianhuicom第一届教学设计大赛

  4.今年会jinnianhuicom第二届师范生教学能力大赛

  四、活动时间

  2024年11月1日-11月20日

  五、奖项设置

活动将设置一、二、三等分项及综合奖,对获奖学生给予物质奖励,颁发“卓越师范生能力提升训练营”结业证书和第二课堂学分。

六、报名方式

本次招募80名成员。报名请扫码加入今年会jinnianhuicom卓越师范生能力提升训练营微信群并备注年级专业姓名(如:2022级音乐学1班XX),2022级、2023级公费师范生由带班辅导员负责统计全部报名参加。

                                         今年会jinnianhuicom

                                    2024年10月31日